欢迎访问云渡桥财经网

韩建河山拟收购兴福新材52.51%股权!停牌前股价涨停!经营现金流骤降

频道:财富资讯 日期: 浏览:5028


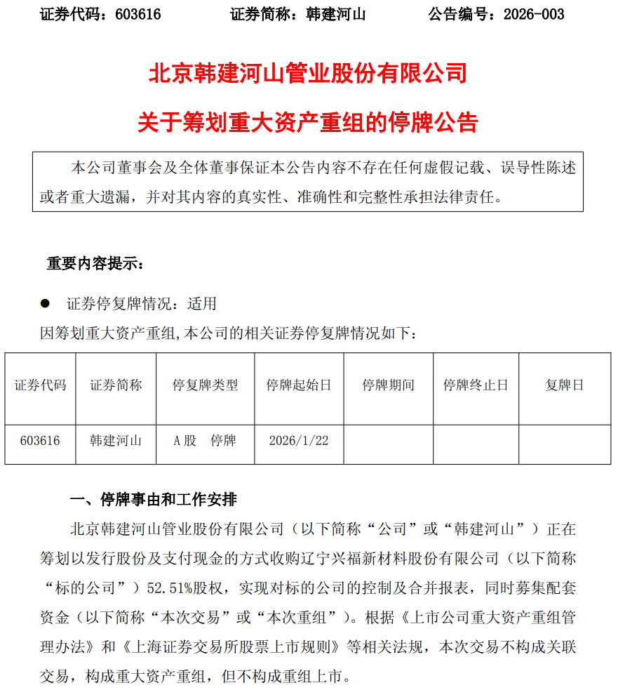
  1月21日晚间,韩建河山(603616)披露《关于筹划重大资产重组的停牌公告》称,公司正在筹划以发行股份及支付现金的方式收购辽宁兴福新材料股份有限公司(简称“兴福新材”)52.51%股权,实现对标的公司的控制及合并报表,同时募集配套资金。本次交易不构成关联交易,构成重大资产重组,但不构成重组上市。

  韩建河山表示,因本次交易尚处于筹划阶段,有关事项存在不确定性,为了维护投资者利益,避免造成股价异常波动,根据上交所相关规定,经公司申请,公司股票自1月22日(星期四)开市起开始停牌,预计停牌时间不超过9个交易日。

  1月21日,韩建河山已经停牌。上交所网站消息显示,韩建河山21日停牌,原因为“重要事项未公告”。值得一提的是,停牌前一天即1月20日,韩建河山股价涨停,报6.23元/股,总市值为24.4亿元。

  兴福新材是一家新三板挂牌公司。针对上述交易事项,兴福新材计划自1月21日起停牌。停牌前,兴福新材股价报17.88元/股,总市值为39.48亿元。

  根据公告,1月20日,韩建河山与本次交易的主要交易对方陈旭辉、高巷涵、郭振伟以及营口福兴同创企业管理中心(有限合伙)签署了《购买资产意向协议》。本次交易的具体交易方式、交易方案、发股价格、交易作价等安排由交易各方后续协商确定。上述协议为公司与主要交易对方就本次交易达成的初步意向,本次交易的具体方案将由最终交易各方另行签署的正式文件确定。

  韩建河山提示相关风险称,截至目前,本次重组仍处于筹划阶段,交易相关方尚未签署正式的交易协议,具体交易方案仍在协商论证中,后续将陆续开展尽职调查、审计、评估工作。本次重组尚需履行公司董事会、股东会等必要的内部决策程序,并需经有权监管机构批准后方可正式实施,能否实施尚存在不确定性。

  资料显示,兴福新材成立于2014年7月29日,注册资本约2.21亿元。兴福新材专注于芳香族产品的研发、生产和销售,主要产品包括新一代特种工程塑料聚醚醚酮(PEEK)中间体、农药及医药中间体和PEEK纯化业务等。

  2025年上半年,兴福新材的归母净利润、扣非后净利润分别为2077.66万元、1934.13万元,同比分别增长294.02%、304.69%。

  韩建河山的主营业务是预应力钢筒混凝土管(PCCP)、钢筋混凝土排水管(RCP)的研发、生产和销售,同时新增混凝土外加剂业务、环保业务。公司于2015年6月11日在上交所上市。

  业绩方面,2022年至2024年,韩建河山连续三年亏损,归母净利润分别为-3.56亿元、-3.08亿元、-2.31亿元;同时,公司营收连续三年下滑,从2021年的15.18亿元一路降至2024年的7.87亿元,三年间营收几乎腰斩。

  在连续三年巨亏后,韩建河山2025年业绩稍有好转。2025年前三季度,韩建河山营业收入为5.48亿元,同比增长37.39%;归母净利润为976.12万元,同比扭亏为盈。

  不过值得注意的是,2025年前三季度韩建河山经营性现金流转负,经营活动产生的现金流量净额为-5210.74万元,同比大降9955.65%。同时,其资产负债率近年来持续攀升,截至2025年三季度末为85.30%。

(文章来源:深圳商报·读创)